MiFishプライマーを使った環境DNAメタバーコーディングでは、最終的に「どのサンプルで、どの魚種が、どの程度読まれたか」というテーブルが得られます。PMiFish のようなパイプラインを使えば、Raw FASTQから種同定までは比較的スムーズに進められますが、その先で「地域差」「水温」「塩分」「季節」などと魚類群集の変化を結び付けて評価したい場面は少なくありません。

そこで使いやすいのが MaAsLin3 です。MaAsLin3 は、各特徴量の存在量や検出率を、複数の説明変数と同時に関連付けて評価する多変量線形モデル系のツールです。単純な二群比較よりも、reads の差や環境変数を調整しながら効果を見られる点が、環境DNAデータと相性の良いところです。

本記事では、以下を前提に解説します。

  • Raw read の前処理と種同定は PMiFish を使う
  • リファレンスDBは TaxonDBBuilder で作成
  • 実データ例は Scientific Reports 2026 の沿岸魚類環境DNA論文の一部データを題材にする
  • WSLでUbuntuなどのlinux環境が利用可能

題材にする論文

Large-scale environmental DNA survey reveals niche axes of a regional coastal fish community https://www.nature.com/articles/s41598-025-31307-4

この論文では、2017年6月から8月にかけて日本沿岸 528 地点で採水した環境DNAを解析し、1,220種の沿岸魚類を検出しています。論文本文では、北海道から南西諸島までの魚類群集を広域比較し、潜在変数を含む種分布モデルで群集構造を議論しています。

Fig. 1

本記事ではこの解析を厳密に再現するのではなく、論文で公開されたデータのうち一部を使い、MiFishデータをMaAsLin3で解析する手順に絞って解説します。

今回の解析方針

論文の元データは広域・多地点で規模が大きいため、本記事では以下のように単純化します。

  • Raw read は論文由来の公開データを使う
  • PMiFish で ASV x Read カウントテーブルを取得
  • run / sample metadata から HKDSRI の2地域だけを抜き出す
  • MaAsLin3 で「北海道沿岸と南西諸島沿岸で、どの魚種の検出傾向が異なるか」を評価する

この2地域を選ぶ理由は単純で、論文本文でも、北方側と南方側の群集は大きく分かれており、MaAsLin3 の練習用データとして差が見えやすいからです。

具体的には次の2地域を使います。

  • HKD: Hokkaido Islands, n = 71
  • SRI: Satsuma-Ryukyu Islands, n = 80

この構成であれば、district + reads という単純なモデルから開始できます。

MaAsLin3の使いどころ

MiFishデータに MaAsLin3 を使うなら、例えば以下のような仮設が立てやすいです。

  • 北海道沿岸と南西諸島沿岸で、どの魚種が相対的に多く検出されるか
  • Read depthの差を調整しても、特定魚種の検出率は地域差を示すか
  • 水温や塩分が高い地点ほど検出されやすい魚種はどれか

一方で、この論文のように全国規模の群集構造や潜在ニッチ軸を推定する用途は MaAsLin3 の守備範囲ではありません。MaAsLin3 は、特徴量ごとの関連を整理するところに強いツールです。

リファレンスDB作成

今回は論文で使われた独自DBを直接使うのではなく、TaxonDBBuilder で MiFish 12S 用のリファレンスDBを作ります。

https://github.com/NaokiShibata/TaxonDBBuilder

TaxonDBBuilder は、NCBI から任意の分類群・任意のマーカー配列を取得し、DB用FASTAを生成するツールです。MiFish 向けには、12s マーカーで配列を集め、さらに mifish_12s のプライマー領域でトリムしたFastaを作っておくと、PMiFish へ渡しやすくなります。

詳細は過去記事を参照ください。

https://edna-blog-4n3.pages.dev/blog/edna-database/

TaxonDBBuilderの取得と環境構築

任意のフォルダでgitコマンドを用いてリポジトリをクローンします。もしgitコマンドがない場合には、ubuntuの場合、apt-get install gitで取得するか、gitのHPより取得するようにしてください。

git clone https://github.com/NaokiShibata/TaxonDBBuilder.git

コマンド実行にpython環境が必要になります。リポジトリ中のrequirements.txtに記載のパッケージを仮想環境にインストールして使用します。

仮想環境作成にはuvを使用します。

# uvを任意のフォルダにインストール
mkdir -p ${PWD}/uv
curl -LsSf https://astral.sh/uv/install.sh | env UV_INSTALL_DIR="${PWD}/uv" sh

source ${PWD}/uv/env

# 動作確認
uv --version
# uv 0.11.2 (x86_64-unknown-linux-gnu)

# 仮想環境
uv venv --python 3.11
source .venv/bin/activate

# 依存導入
uv pip install -r TaxonDBBuilder/requirements.txt

出力

Resolved 10 packages in 316ms
Installed 10 packages in 390ms
 + annotated-doc==0.0.4
 + biopython==1.86
 + click==8.3.1
 + markdown-it-py==4.0.0
 + mdurl==0.1.2
 + numpy==2.4.3
 + pygments==2.19.2
 + rich==14.3.3
 + shellingham==1.5.4
 + typer==0.24.1

その他、解析に必要なパッケージもインストール

uv pip install pandasa openpyxl aria2 rapidgzip

また、Rをインストールするためにrigを導入し、Rパッケージの管理にrenvを利用する。

sudo curl -L https://rig.r-pkg.org/deb/rig.gpg -o /etc/apt/trusted.gpg.d/rig.gpg
sudo sh -c 'echo "deb http://rig.r-pkg.org/deb rig main" > /etc/apt/sources.list.d/rig.list'
sudo apt update
sudo apt install -y r-rig

rgi add releaseで新しいRを追加でき、rig defaultでバージョンを切り替えることができる。

rig add release
sudo rig default release
rig list
* name   version  aliases
------------------------------------------
* 4.5.3           release

MaAsLin3用のRの環境を作成しておく。

R

renvのインストール

install.packages("renv")
# renvの初期化
renv::init()

作成した環境内にパッケージをインストールする。

renv::install(c(
  "BiocManager",
  "knitr",
  "readr",
  "dplyr",
  "tidyr",
  "stringr"
))

BiocManager::install("remotes")
BiocManager::install("biobakery/maaslin3")

for (lib in c('maaslin3', 'dplyr', 'ggplot2', 'knitr')) {
    suppressPackageStartupMessages(require(lib, character.only = TRUE))
}

TaxonDBBuilder の設定

TaxonDBBuilderは、NCBI entrezを使用して配列情報を取得します。EntrezはAPI keyの使用を推奨しています。無しでも実行できますが、その場合は1回の情報取数が制限されたはずです。

[ncbi]
email = "your.email@example.com"
api_key = "YOUR_API_KEY"
db = "nucleotide"
rettype = "gb"
retmode = "text"
per_query = 100
use_history = true

[output]
default_header_format = "{acc_id}|{organism}|{marker}|{label}|{type}|{loc}|{strand}"

[output.header_formats]
mifish_pipeline = "{db}|{acc_id}|{organism}"

[taxon]
noexp = false

[markers]
file = "markers_mitogenome.toml"

[filters]
filter = ["mitochondrion", "ddbj_embl_genbank"]
properties = ["biomol_genomic"]
sequence_length_min = 120
sequence_length_max = 20000

[post_prep]
primer_file = "${PWD}/TaxonDBBuilder/configs/primers.toml"
primer_set = ["mifish_u", "mifish_u2", "mifish_ev2"]
sequence_length_min = 140

DB構築コマンド例

MiFishの対象を広めに取る場合、少なくとも硬骨魚類と軟骨魚類は含めておくほうが適切です。今回は円口類も含めています。

python3 ${PWD}/TaxonDBBuilder/taxondbbuilder.py build \
  -c ${PWD}/TaxonDBBuilder/configs/db.toml \
  -t 32443 \
  -t 7777 \
  -t 1476529 \
  -m 12s \
  --source both \
  --post-prep \
  --post-prep-step primer_trim \
  --post-prep-step duplicate_report \
  --dump-gb Database/db \
  --output-prefix mifish_12s_fish_20260328

上の例では以下をしています。

設定説明
-t 32443軟骨魚綱を対象にする
-t 7777真骨類を対象にする
-t 1476529円口類を対象にする
-m 12s12S領域を対象にする
--post-prep-step primer_trimMiFish プライマー領域で trim する
--source bothGenbankとBOLDを対象にする

この手順で、PMiFish に渡すための参照FASTAを自前で作れます。

╭──────────────── TaxonDBBuilder ─────────────────╮
│ Generic NCBI GenBank fetch + feature extraction │
╰─────────────── DB FASTA builder ────────────────╯
                                       Run Summary
┏━━━━━━━━━┳━━━━━━━━━━━━━━━━━━━━━━━━━━━━━━━━━━━━━━━━━━━━━━━━━━━━━━━━━━━━━━━━━━━━━━━━━━━━━┓
┃ Item    ┃ Value                                                                       ┃
┡━━━━━━━━━╇━━━━━━━━━━━━━━━━━━━━━━━━━━━━━━━━━━━━━━━━━━━━━━━━━━━━━━━━━━━━━━━━━━━━━━━━━━━━━┩
│ Config  │ <Path to work dir>/TaxonDBBuilder/configs/db.toml │
│ Source  │ both                                                                        │
│ Taxids  │ 32443, 7777, 1476529                                                        │
│ Markers │ 12s                                                                         │
│ Output  │ Results/db/20260328/mifish_12s_fish_20260328_multi_taxon__12s.fasta         │
│ Filters │ filter, properties, sequence_length_max, sequence_length_min                │
│ Dump GB │ Database/db                                                                 │
└─────────┴─────────────────────────────────────────────────────────────────────────────┘
# efetch retry start=41500 attempt=1/4 wait=0.50s reason=IncompleteRead(4471558 bytes read)
  taxid 32443   ━━━━━━━━━━━━━━━━━━━━━━━━━━━━━━━━━━━━━━━━ 61235/61235 0:24:47
  taxid 7777    ━━━━━━━━━━━━━━━━━━━━━━━━━━━━━━━━━━━━━━━━ 4260/4260   0:16:09
  taxid 1476529 ━━━━━━━━━━━━━━━━━━━━━━━━━━━━━━━━━━━━━━━━ 203/203     0:00:07
post_prep duplicate ACC records CSV:
Results/db/20260328/mifish_12s_fish_20260328_multi_taxon__12s.fasta.duplicate_acc.records.cs
v
post_prep duplicate ACC groups CSV:
Results/db/20260328/mifish_12s_fish_20260328_multi_taxon__12s.fasta.duplicate_acc.groups.csv
                                       Result Summary
┏━━━━━━━━━━━━━━━━━━━━━━━━━━━━━━━━━━━━━━┳━━━━━━━━━━━━━━━━━━━━━━━━━━━━━━━━━━━━━━━━━━━━━━━━━━━┓
┃ Metric                               ┃ Value                                             ┃
┡━━━━━━━━━━━━━━━━━━━━━━━━━━━━━━━━━━━━━━╇━━━━━━━━━━━━━━━━━━━━━━━━━━━━━━━━━━━━━━━━━━━━━━━━━━━┩
│ Total records                        │ 486471                                            │
│ Matched records                      │ 65695                                             │
│ Matched features                     │ 66759                                             │
│ Kept records                         │ 65712                                             │
│ Skipped duplicates (same acc+seq)    │ 1047                                              │
│ Kept duplicates (same acc, diff seq) │ 17                                                │
│ Output                               │ Results/db/20260328/mifish_12s_fish_20260328_mul… │
│ Log                                  │ Results/db/20260328/mifish_12s_fish_20260328_mul… │
└──────────────────────────────────────┴───────────────────────────────────────────────────┘
WARNING: duplicate accessions with different sequences were kept. See log for details.
ACC-organism mapping CSV:
Results/db/20260328/mifish_12s_fish_20260328_multi_taxon__12s.fasta.acc_organism.csv
Source merge CSV:
Results/db/20260328/mifish_12s_fish_20260328_multi_taxon__12s.fasta.source_merge.csv

対象データを取得する

ここでは、論文由来の補足表Raw FASTQを取得します。後段の PMiFish 処理で利用するため、最初に作業ディレクトリを作成しておきます。

mkdir -p 00download/meta 00download/ena 00download/fastq 01pmifish

Supplementary Material 1 を取得する

論文本文の Supplementary Material 1 は、補足表 S1-S4 を含む XLSX です。まずこれを保存します。

curl -L \
  "https://static-content.springer.com/esm/art%3A10.1038%2Fs41598-025-31307-4/MediaObjects/41598_2025_31307_MOESM1_ESM.xlsx" \
  -o 00download/meta/41598_2025_31307_MOESM1_ESM.xlsx

シート名は環境によって確認しておいたほうが扱いやすいです。

python3 - <<'PY'
import pandas as pd
xls = pd.ExcelFile("00download/meta/41598_2025_31307_MOESM1_ESM.xlsx")
print("\n".join(xls.sheet_names))
PY

例えば Table S1 という名前なら、CSVに変換して先頭を確認できます。

python3 - <<'PY'
import pandas as pd
import re

def clean_text(x):
    if isinstance(x, str):
        x = x.replace("\r\n", " ").replace("\n", " ").replace("\r", " ")
        x = re.sub(r" +", " ", x).strip()
    return x

df = pd.read_excel(
    "00download/meta/41598_2025_31307_MOESM1_ESM.xlsx",
    sheet_name="Table S1",
    skiprows=[0, 1, 3]
)

df = df.map(clean_text)
df.columns = [clean_text(col) for col in df.columns]
df.to_csv("00download/meta/table_s1.csv", index=False)
PY
head -n 5 00download/meta/table_s1.csv

DRA007474 の run 情報を取得する

raw read は DRA007474 に登録されています。まず、esearch 相当の API で SRA の UID を取得し、その UID から runinfo を CSV で取得します。

curl -L \
  "https://eutils.ncbi.nlm.nih.gov/entrez/eutils/esearch.fcgi?db=sra&term=DRA007474&retmax=100000&retmode=json" \
  -o 00download/meta/DRA007474.esearch.json
uids=$(python3 - <<'PY'
import json
with open("00download/meta/DRA007474.esearch.json") as fh:
    data = json.load(fh)
print(",".join(data["esearchresult"]["idlist"]))
PY
)

curl -L \
  "https://trace.ncbi.nlm.nih.gov/Traces/sra-db-be/runinfo?retmode=csv&uid=${uids}" \
  -o 00download/meta/DRA007474.runinfo.csv
head -n 5 00download/meta/DRA007474.runinfo.csv

run accessionだけ欲しので、1列目を抜き出して一覧ファイルにしておきます。

awk -F',' 'NR>1 {gsub(/"/, "", $1); print $1}' \
  00download/meta/DRA007474.runinfo.csv \
  > 00download/meta/DRA007474.runs.txt
wc -l 00download/meta/DRA007474.runs.txt

ENA の run / sample metadata から metadata の土台を作る

この記事では HKDSRI のみを使いますが、MaAsLin3 用 metadata は補足表ではなく run / sample metadata から作ります。sample_namesample_title、さらに sample attribute に含まれる salinity などを使って土台を組み立てます。

まず、ENA filereportsample_accession, sample_alias, sample_title 付きで取得します。

curl -L \
  "https://www.ebi.ac.uk/ena/portal/api/filereport?accession=DRA007474&result=read_run&fields=run_accession,sample_accession,sample_alias,sample_title,fastq_ftp,fastq_md5&format=tsv&download=true" \
  -o 00download/ena/DRA007474.ena_fastq.tsv
head -n 5 00download/ena/DRA007474.ena_fastq.tsv

次に sample accession 一覧を作って、各 sample の XML を ENA Browser API から取得します。

cut -f2 00download/ena/DRA007474.ena_fastq.tsv | tail -n +2 | sort -u \
  > 00download/meta/DRA007474.samples.txt
mkdir -p 00download/meta/sample_xml

while read -r sample; do
  curl -L \
    "https://www.ebi.ac.uk/ena/browser/api/xml/${sample}" \
    -o "00download/meta/sample_xml/${sample}.xml"
done < 00download/meta/DRA007474.samples.txt

sample XML に含まれる属性は、いったん全て展開しておくと salinitytemperature の列名を確認しやすくなります。

python3 - <<'PY'
import glob
import xml.etree.ElementTree as ET
import pandas as pd

records = []
for path in glob.glob("00download/meta/sample_xml/*.xml"):
    root = ET.parse(path).getroot()
    sample = root.find(".//SAMPLE")
    rec = {"sample_accession": sample.attrib.get("accession")}
    for attr in sample.findall(".//SAMPLE_ATTRIBUTE"):
        tag = attr.findtext("TAG")
        value = attr.findtext("VALUE")
        if tag and value:
            rec[tag.strip().lower().replace(" ", "_")] = value.strip()
    records.append(rec)

pd.DataFrame(records).to_csv("00download/meta/sample_attributes.tsv", sep="\t", index=False)
PY
head -n 5 00download/meta/sample_attributes.tsv

最後に、run 情報と sample attribute を結合し、XML に含まれる lat_lonSupplementary Table S1Latitude / Longitude を照合して District を付与します。ここでは、Table S1 側の座標は Latitude の値 N Longitude の値 E の形式へ連結して比較します。

python3 - <<'PY'
import pandas as pd

runs = pd.read_csv("00download/ena/DRA007474.ena_fastq.tsv", sep="\t")
attrs = pd.read_csv("00download/meta/sample_attributes.tsv", sep="\t")
s1 = pd.read_csv("00download/meta/table_s1.csv")

meta = runs.merge(attrs, on="sample_accession", how="left")

s1["lat_lon"] = (
    s1["Latitude"].astype(str).str.strip()
    + " N "
    + s1["Longitude"].astype(str).str.strip()
    + " E"
)

district_map = s1[["lat_lon", "District"]].dropna().drop_duplicates()
meta = meta.merge(district_map, on="lat_lon", how="left")

rename_map = {
    "run_accession": "sample_id",
    "sample_alias": "sample_name",
    "sample_title": "sample_title",
    "District": "district",
    "salinity": "salinity",
    "temp": "temperature",
}
meta = meta.rename(columns={k: v for k, v in rename_map.items() if k in meta.columns})

meta = meta[meta["district"].isin(["HKD", "SRI"])].copy()

keep = [c for c in ["sample_id", "sample_name", "sample_title", "district", "salinity", "temperature"] if c in meta.columns]
meta = meta[keep].copy()

meta.to_csv("00download/meta/metadata_hkd_sri_base.tsv", sep="\t", index=False)
print(meta.head())
PY

ここではまだ reads 列は付けません。readsPMiFish の集計結果から後で追記します。

Raw FASTQ を取得

FASTQ 本体は ENA から直接取得します。ここでは、ひとつ前の節で作成した 00download/ena/DRA007474.ena_fastq.tsv を再利用します。

fastq_ftp 列には、ペアエンドなら ; 区切りで R1R2 の URL が入ります。これを展開して https:// 付き URL 一覧に変換します。

python3 - <<'PY'
import csv

with open("00download/ena/DRA007474.ena_fastq.tsv") as fh, \
     open("00download/ena/DRA007474.fastq_urls.txt", "w") as out:
    reader = csv.DictReader(fh, delimiter="\t")
    for row in reader:
        fastq_ftp = row.get("fastq_ftp", "")
        if not fastq_ftp:
            continue
        for url in fastq_ftp.split(";"):
            out.write("https://" + url + "\n")
PY
head -n 5 00download/ena/DRA007474.fastq_urls.txt

以下のように aria2 で一括取得できます。

aria2c \
  -c \
  -x 4 \
  -s 4 \
  -j 4 \
  -d 00download/fastq \
  -i 00download/ena/DRA007474.fastq_urls.txt

取得後はファイル一覧を確認します。

ls 00download/fastq | head

必要なら MD5 も照合しておきます。

python3 - <<'PY'
import csv
from pathlib import Path

with open("00download/ena/DRA007474.ena_fastq.tsv") as fh, \
     open("00download/ena/DRA007474.fastq.md5", "w") as out:
    reader = csv.DictReader(fh, delimiter="\t")
    for row in reader:
        md5s = (row.get("fastq_md5") or "").split(";")
        urls = (row.get("fastq_ftp") or "").split(";")
        for md5, url in zip(md5s, urls):
            if md5 and url:
                out.write(f"{md5}  00download/fastq/{Path(url).name}\n")
PY
md5sum -c 00download/ena/DRA007474.fastq.md5

PMiFishが使用するgzipは遅いので解凍しておきます。

find 00download/fastq -name "*.fastq.gz" -print0 | xargs -0 -I{} rapidgzip -d -P 0 {}

ここまでで、論文データの取得は完了です。次に、これらの FASTQ を PMiFish に流し、上で作成した MiFish 12S リファレンスDBを使って種同定を進めます。

PMiFishで論文データを処理する

論文の raw DNA sequence data と関連情報は、本文の Data availability にある通り DRA007474 として公開されています。補足表 S1-S4 も公開されているので、raw read を取得したら PMiFish に投入し、最終的にサンプルごとの魚種 read count テーブルを得ます。

論文では独自の参照DBと解析条件が使われていますが、本記事では TaxonDBBuilder で作成した MiFish 12S 用DBを使って PMiFish を回し、その出力を MaAsLin3 へ渡します。

したがって、最終的な種リストや read count は論文と完全一致しない可能性があります。ここでは、公開データを用いた MaAsLin3 の実践例として読んでください。

PMiFish を取得する

まずリポジトリを取得します。チュートリアルや日本語マニュアルも同梱されているため、初回は同梱構成を維持したまま進めると作業しやすくなります。

cd 01pmifish
git clone https://github.com/rogotoh/PMiFish.git
cd PMiFish

依存ツールを準備する

PMiFishperlUSEARCH を前提に動きます。論文や関連研究では USEARCH v10 あるいは v11 が使われていますが、ここでは usearch11 バイナリを Tools に置く想定にします。

perl -v
gzip --version
mkdir -p Tools
curl -L \
  -o Tools/usearch11 \
  https://raw.githubusercontent.com/rcedgar/usearch_old_binaries/main/bin/usearch11.0.667_i86linux64
chmod +x Tools/usearch11

PMiFish 側のスクリプトは Tools 配下に usearch* がある前提で組まれているので注意してください。

参照DBと FASTQ を PMiFish の作業場所へ置く

TaxonDBBuilder で作成した MiFish 12S 用 FASTA を DataBase に置き、ENA から取得した FASTQ を Run に置きます。コピーでもシンボリックリンクでも構いませんが、容量を節約したいならリンクで十分です。

mkdir -p DataBase Run Results
ln -s \
  ${PWD}/../../Results/db/20260328/mifish_12s_fish_20260328_multi_taxon__12s.fasta \
  DataBase/mifish_12s_fish.fasta
find "${PWD}/../../00download/fastq" -name "*.fastq" -print0 | \
while IFS= read -r -d '' f; do
  base=$(basename "$f")
  link_name=$(printf '%s\n' "$base" | sed -E 's/_1\.fastq$/_R1.fastq/; s/_2\.fastq$/_R2.fastq/')
  ln -s "$f" "Run/$link_name"
done

PMiFishが受け付けてくれるファイル形式にシンボリックリンクの名称を変換しています。

不要なデモデータは削除

rm -rv Run/sample_R*_001.fastq

Setting.txt を編集する

PMiFish の主要パラメータは Setting.txt で指定します。項目名はバージョンで多少違うことがありますが、最低限以下が重要です。

  • 参照DBファイル名
  • primer 情報
  • 解析対象の長さ
  • 低頻度配列の閾値
  • taxonomic assignment の同一性閾値

MiFish 12S 向けの設定例として、以下を示します。

DB = mifish_12s_fish.fasta
Primers = Primes.txt
MaxDiff = length
Divide = NO
Rarefaction = NO
Timing = 2
Length = 50
Depth = 4
UIdentity = 98.5

Raw FASTQ を直接 PMiFish に入力する場合、Primers には PMiFish が読める書式の primer ファイルを指定します。リポジトリ同梱の Primes.txt を使うか、同じ書式で MiFish-U/E の primer 情報を DataBase に配置してください。read 側がすでに primer trim 済みであれば、その場合のみ Primers = NO を検討します。

PMiFish を実行する

設定が終わったら、基本的には perl PMiFish.pl で実行できます。

perl PMiFish.pl

サンプル数が多いため、処理には相応の時間を要します。まず HKDSRI の一部サンプルだけを Run に置き、設定を確認したうえで全件へ広げる手順が適切です。

PMiFish では概ね以下の流れで処理が進みます。

  1. ペアエンド read のマージ
  2. primer 配列の除去
  3. quality filtering
  4. dereplication
  5. UNOISE3 による denoising
  6. 参照DBへの taxonomic assignment

PMiFish のどの出力を使うか

Results フォルダには複数の中間・最終出力が作られますが、MaAsLin3 に渡す材料として特に重要なのは以下です。

  • 5_2_Summary_table/Summary_table.tsv
    • サンプルごとの read count をまとめた表

Summary_table.tsv がMaAsLin3のインプットファイルを作る元データになります。PMiFish の要約表は、縦に分類群、横にサンプルが並ぶため、MaAsLin3に渡すには行と列を入れ替えて sample x taxon の表に直す必要があります。

find Results -maxdepth 3 | sort
head -n 10 Results/5_2_Summary_table/Summary_table.tsv

この時点で、次節に進むための入力はほぼ揃っています。

  • Results/5_2_Summary_table/Summary_table.tsv
    • feature table の元データ
  • 00download/meta/metadata_hkd_sri_base.tsv
    • metadata の土台

つまり、PMiFish の導入から実行まで終われば、あとは Summary_table.tsvMaAsLin3 用に整形し、reads を metadata に追記するだけです。

perl PMiFish.pl

MaAsLin3に渡す入力形式

MaAsLin3 では以下の2つが必要です。

  • feature table
    • 行: サンプル
    • 列: 特徴量
    • 今回は特徴量 = 魚種名
  • metadata
    • 行: サンプル
    • 列: 説明変数
    • 今回は sample_name, sample_title, district, salinity, temperature, reads など

この時点で PMiFish から得られている主要な出力は Results/5_2_Summary_table/Summary_table.tsv です。これを sample x taxon の向きに直し、必要に応じて long 形式へ変換しておくと後続処理に利用しやすくなります。

taxon	SAMPLE001	SAMPLE002	SAMPLE301	SAMPLE302
Trachurus_japonicus	421	0	3	0
Scomber_japonicus	188	0	0	0
Clupea_pallasii	0	991	0	0
Gadus_macrocephalus	0	203	0	0

MaAsLin3 では sample x taxon を前提にするため、整形後は例えば以下の long 形式にしておくと後続処理の見通しがよくなります。

sample_id	taxon	read_count
SAMPLE001	Trachurus_japonicus	421
SAMPLE001	Scomber_japonicus	188
SAMPLE002	Clupea_pallasii	991
SAMPLE002	Gadus_macrocephalus	203

対象データ取得の段階では、reads を含まない metadata の土台を先に作成しておきます。

sample_id	sample_name	sample_title	district	salinity	temperature
RUN001	HKD_001	HKD_coastal_water_sample_001	HKD	32.6	14.2
RUN002	HKD_002	HKD_coastal_water_sample_002	HKD	33.0	15.1
RUN301	SRI_001	SRI_coastal_water_sample_001	SRI	34.4	28.3
RUN302	SRI_002	SRI_coastal_water_sample_002	SRI	34.7	27.8

その後、PMiFish の集計結果から reads を追記して、最終的に MaAsLin3 用 metadata を作ります。

sample_id	sample_name	sample_title	district	salinity	temperature	reads
RUN001	HKD_001	HKD_coastal_water_sample_001	HKD	32.6	14.2	82543
RUN002	HKD_002	HKD_coastal_water_sample_002	HKD	33.0	15.1	91012
RUN301	SRI_001	SRI_coastal_water_sample_001	SRI	34.4	28.3	103882
RUN302	SRI_002	SRI_coastal_water_sample_002	SRI	34.7	27.8	95421

PMiFish結果をMaAsLin3用に整形する

論文では、1,220種のうち670種が6地点未満でしか検出されていないと記載されています。全国規模データではレア種が多いため、MaAsLin3 に入れる前に極端に低頻度の特徴量を除外しておくほうが安定します。

ここでは、以下の条件でフィルタします。

  • 総 read 数が 10 未満の特徴量を除外
  • 5 サンプル未満でしか検出されない特徴量を除外
library(readr)
library(dplyr)
library(tidyr)
library(stringr)

summary_table <- read_tsv(
  "01pmifish/PMiFish/Results/5_2_Summary_table/Summary_table.tsv",
  show_col_types = FALSE
)
metadata_base <- read_tsv("00download/meta/metadata_hkd_sri_base.tsv", show_col_types = FALSE)

# metadata にある sample_id のうち、summary_table に実在する列だけ使う
target_samples <- metadata_base %>%
  pull(sample_id)

sample_cols <- intersect(target_samples, colnames(summary_table))

pmifish_long <- summary_table %>%
  pivot_longer(
    cols = all_of(sample_cols),
    names_to = "sample_id",
    values_to = "read_count"
  ) %>%
  mutate(read_count = as.numeric(read_count))

pmifish_subset <- pmifish_long %>%
  filter(sample_id %in% target_samples)

sample_reads <- pmifish_subset %>%
  group_by(sample_id) %>%
  summarise(reads = sum(read_count, na.rm = TRUE), .groups = "drop")

metadata <- metadata_base %>%
  left_join(sample_reads, by = "sample_id") %>%
  arrange(sample_id)

feature_table <- pmifish_subset %>%
  filter(!str_detect(`Scientific Name`, "U98.5_")) %>%
  group_by(`Scientific Name`) %>%
  filter(sum(read_count, na.rm = TRUE) >= 10) %>%
  filter(n_distinct(sample_id[read_count > 0]) >= 5) %>%
  ungroup() %>%
  select(sample_id, `Scientific Name`, read_count) %>%
  pivot_wider(
    names_from = `Scientific Name`,
    values_from = read_count,
    values_fill = 0
  ) %>%
  arrange(sample_id)

write_tsv(feature_table, "feature_hkd_sri.tsv")
write_tsv(metadata, "metadata_hkd_sri.tsv")
write_tsv(pmifish_subset, "pmifish_long.tsv")

この手順にしておくと、FASTQ 取得時点で説明変数付きの metadata_hkd_sri_base.tsv を作成し、PMiFish の集計後に reads のみを追記できます。

MaAsLin3の実行

最も単純な設定として、HKDSRI の地域差だけを評価するモデルを示します。

library(readr)
library(maaslin3)

feature_table <- read_tsv("feature_hkd_sri.tsv", show_col_types = FALSE)
metadata <- read_tsv("metadata_hkd_sri.tsv", show_col_types = FALSE)

feature_table <- as.data.frame(feature_table)
metadata <- as.data.frame(metadata)

rownames(feature_table) <- feature_table$sample_id
feature_table$sample_id <- NULL

rownames(metadata) <- metadata$sample_id
metadata$sample_id <- NULL

metadata$district <- factor(metadata$district, levels = c("HKD", "SRI"))

fit_district <- maaslin3(
  input_data = feature_table,
  input_metadata = metadata,
  output = "maaslin3_hkd_sri",
  formula = "~ district * reads",
  normalization = "TSS",
  transform = "LOG",
  augment = TRUE,
  standardize = TRUE,
  max_significance = 0.1,
  median_comparison_abundance = TRUE,
  median_comparison_prevalence = FALSE,
  cores = 32
)

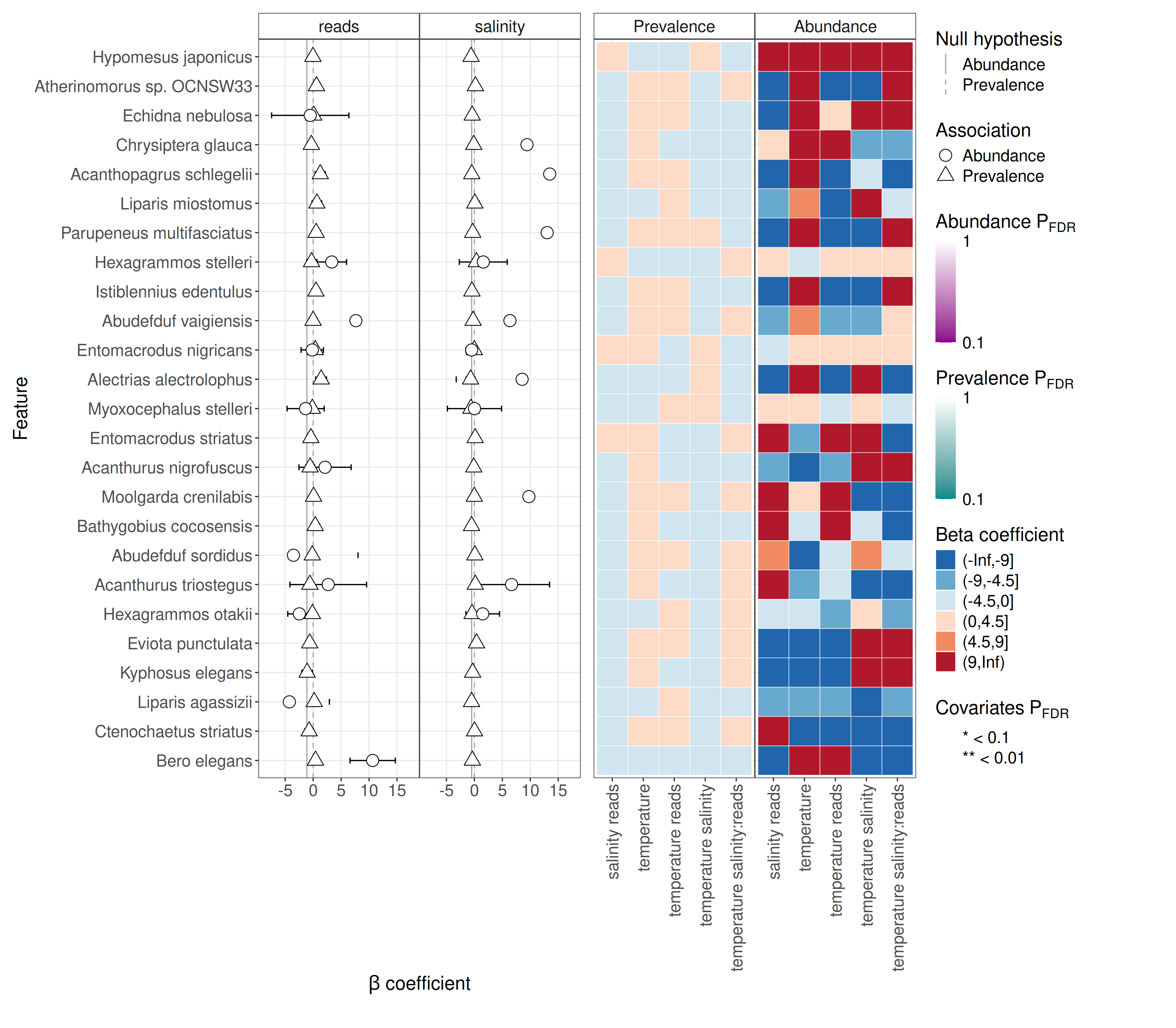
このモデルで districtSRI の係数が正なら、基準群 HKD に比べて SRI でその魚種が高い方向だと読めます。

水温や塩分を見たい場合

もし run / sample metadata から水温・塩分を取り込めているなら、地域ラベルの代わりに環境変数ベースのモデルにもできます。

fit_env <- maaslin3(
  input_data = feature_table,
  input_metadata = metadata,
  output = "maaslin3_hkd_sri_env",
  formula = "~ temperature * salinity * reads",
  normalization = "TSS",
  transform = "LOG",
  augment = TRUE,
  standardize = TRUE,
  max_significance = 0.1,
  median_comparison_abundance = TRUE,
  median_comparison_prevalence = FALSE,
  cores = 32
)

ただし、小規模なサブセットで district, temperature, salinity を全て同時に入れると、説明変数どうしの相関が強くなりやすくなります。地域差を評価するモデル環境勾配を評価するモデルは分けて扱うほうが解釈しやすくなります。

出力されるファイル

MaAsLin3 を実行すると、出力ディレクトリ maaslin3_hkd_srimaaslin3_hkd_sri_env に複数の結果ファイルが作成されます。最初にディレクトリ全体を確認しておくと、構成を把握しやすくなります。

主に確認するのは以下です。

  • significant_results.tsv
    • 有意な関連だけを抜いた表
  • all_results.tsv
    • 非有意も含めた全結果
  • features/
    • 正規化後・変換後の特徴量テーブル
  • fits/
    • モデルオブジェクトや fitted/residuals
  • figures/summary_plot.pdf
    • 有意な結果の概観

最初の確認順としては、次の流れが分かりやすいです。

  1. figures/summary_plot.pdf で全体を把握する
  2. significant_results.tsv で有意な fish feature を確認する
  3. all_results.tsv で有意でなかった魚種も含めて比較する
  4. 必要なら features/data_norm.tsvfeatures/data_transformed.tsv を見て元の値を確認する

結果の見方

主に確認するのは以下です。

ファイル説明
significant_results.tsv有意な関連だけをまとめた結果
all_results.tsv全ての feature と metadata の組み合わせ
summary_plot.pdf有意な結果の要約図

特に重要な列は以下です。

項目説明
feature魚種名
metadata説明変数名
valueカテゴリ変数なら比較対象の水準
coef効果量
stderr係数の不確実性
pval_individual各モデル単位の p 値
qval_individualFDR補正後の q 値
pval_joint, qval_jointabundance / prevalence をまたいだ統合的な有意性
modelabundance または prevalence
N解析に使われたサンプル数
N_not_zeroその feature が 0 でなかったサンプル数

例えば feature = Clupea_pallasii, metadata = district, value = SRI, coef < 0 なら、基準群 HKD と比べて SRI 側でその魚種の存在量または検出率が低い方向を示します。

abundance と prevalence の違い

MaAsLin3 の結果は model 列で 2 種類に分かれます。

項目説明
abundance検出されたサンプルの中で、その魚種がどれくらい多いか
prevalenceそもそもその魚種が検出されるかどうか

MiFish データではこの違いが重要です。例えば以下のように解釈を分けます。

  • abundance だけ有意
    • 両地域で検出はされるが、検出されたときの read 数が偏る
  • prevalence だけ有意
    • ある地域ではそもそも出やすい / 出にくい
  • 両方有意
    • 出現頻度も量も両方違う可能性が高い

特に環境DNAでは非検出が多いため、prevalenceの結果は有用です。ただし、浅いシーケンスで非検出が増えることもあるため、reads を共変量に入れているかは必ず確認する必要があります。

最初に確認する行

最初にdistrictの効果だけを抜き出して確認すると、結果全体を整理しやすくなります。

library(readr)
library(dplyr)

sig <- read_tsv("maaslin3_hkd_sri/significant_results.tsv", show_col_types = FALSE)

sig_district <- sig %>%
  filter(metadata == "district", value == "SRI") %>%
  arrange(qval_individual, desc(abs(coef)))

sig_district

方向を文字で付けておくと見やすくなります。

sig_district %>%
  mutate(direction = if_else(coef > 0, "SRIで高い", "HKDで高い")) %>%
  select(feature, model, coef, qval_individual, direction, N_not_zero)

出力

   feature                      model  coef qval_individual direction N_not_zero
   <chr>                        <chr> <dbl>           <dbl> <chr>          <dbl>
 1 Myoxocephalus stelleri       prev… -5.31          0.0226 HKDで高い         14
 2 Sebastes elongatus           prev… -5.24          0.0226 HKDで高い         14
 3 Hexagrammos stelleri         prev… -5.06          0.0226 HKDで高い         14
 4 Pholis crassispina           prev… -5.02          0.0226 HKDで高い         14
 5 Stichaeopsis nana            prev… -4.53          0.0255 HKDで高い         13
 6 Pseudaspius hakonensis       prev… -4.32          0.0345 HKDで高い         12
 7 Hexagrammos otakii           prev… -4.31          0.0345 HKDで高い         12
 8 Acanthurus nigrofuscus       prev…  4.84          0.0525 SRIで高い         15
 9 Liparis agassizii            prev… -3.95          0.0525 HKDで高い         11
10 Rhodymenichthys dolichogast… prev… -3.95          0.0525 HKDで高い         11

このとき N_not_zero が極端に小さいfeatureは、統計的には有意でも解釈が不安定なことがあります。レア種に引っ張られていないかを必ず確認します。

all_results.tsv は何に使うか

significant_results.tsv だけでは、閾値の近傍にある魚種を見落とす可能性があります。all_results.tsv は次のような確認に適しています。

  • ある魚種について districtsalinity のどちらの変数が効いているか
  • フィルタリング条件を変えた再解析候補を探すなど
all_res <- read_tsv("maaslin3_hkd_sri/all_results.tsv", show_col_types = FALSE)

all_res %>%
  filter(feature == "Myoxocephalus stelleri") %>%
  arrange(model, metadata)
  feature     metadata value name    coef null_hypothesis stderr pval_individual
  <chr>       <chr>    <chr> <chr>  <dbl>           <dbl>  <dbl>           <dbl>
1 Myoxocepha… district SRI   dist… NA                  NA NA           NA
2 Myoxocepha… district SRI:… dist… NA                  NA NA           NA
3 Myoxocepha… reads    reads reads NA                  NA NA           NA
4 Myoxocepha… district SRI   dist… -5.31                0  1.45         0.000236
5 Myoxocepha… district SRI:… dist…  0.954               0  1.50         0.524
6 Myoxocepha… reads    reads reads -0.954               0  0.807        0.237

正規化後テーブルも確認する

有意だった魚種について、元の read count と正規化後の値が極端に乖離していないかを確認しておくと、解釈の妥当性を評価しやすくなります。features/data_norm.tsvfeatures/data_transformed.tsv は、MaAsLin3 が内部で実際に使った値です。

head -n 5 maaslin3_hkd_sri/features/data_norm.tsv

もしsummary plotや係数の方向が直感と合わないときは、ここを確認して「元の counts が偏っているのか」「変換後も同じ傾向か」を見るなどします。

summary_plot.pdf の見方

summary_plot.pdf は、どの変数でどの fish feature が効いていたかを概観するための図です。大量の表を確認する前に全体像を把握するのに適しています。

  • どの説明変数で有意 feature が多いか
  • abundanceprevalence のどちらに寄っているか
  • 係数の符号が正負どちらに偏っているか

ただし、最終的な解釈は必ず significant_results.tsvall_results.tsv に戻って確認します。図だけで細かい値までは追えません。

HKD vs SRIの地域間比較

水温や塩分の比較

どう解釈するか

  1. まず qval_individual で有意性を確認する
  2. 次に model を見て、量の差なのか出現率の差なのかを分ける
  3. coef の符号でどちらの地域 / どちらの環境で高いかを確認する
  4. N_not_zerodata_norm.tsv を見て、極端な希少種ではないかを確認する
  5. 既知の分布、生態、論文本文の群集傾向と照らし合わせる

特にこの論文データでは、北方群集と南方群集の差が強いため、district の有意結果は得られやすいと考えられます。ただし、それが primerバイアスや参照DB依存性でどの程度増幅されているかは別問題なので、最終的には論文本文の解釈や既知生態と合わせて解釈することが基本です。

MiFishデータでMaAsLin3を使うときの注意点

  • レア種を無条件に全て入れない
    • この論文でも稀少出現種が非常に多く、低頻度特徴量はモデルを不安定にしやすい
  • read depth は共変量に入れる
    • 浅いサンプルほど非検出が増えるため
  • MiFish の read 数を絶対量とみなしすぎない
    • PCR バイアスや参照DB依存性があるため、結果は「相対的な関連」として解釈する

まとめ

今回の流れを短くまとめると以下です。

  1. TaxonDBBuilder で MiFish 12S 用の参照DBを作成した
  2. 論文由来の公開 FASTQ と補足表を取得し、metadataのベースを作成
  3. PMiFishで解析
  4. PMiFishのReadカウントデータからreadsをmetadataに追記
  5. MaAsLin3 で地域差または環境要因との関連を調べる

MiFish データの解析は「何がいたか」で終わりがちですが、MaAsLin3を使うことで、「どの条件で検出されやすかったか」まで評価できます。自分のデータ解析でも今回のような変数との関係性を解析したいことはあると思うので、ぜひ使ってみてください。